中建一局所承揽项目被指非法转包,偷工减料
山西襄汾聚仙饭店坍塌事故,使得社会公众重新审视建筑质量所带来的安全问题。业内人士表示,施工单位非法分包,克扣利润,进而偷工减料,正是建筑质量问题的“原罪”之一。
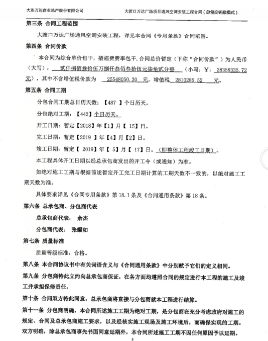
近日,有知情人向媒体反映,中建一局集团安装工程有限公司在承建重庆大渡口万达广场通风空调安装工程时非法转包,层层盘剥,偷工减料。
非法分包:劳务分包之后再次分包
知情人称,重庆大渡口万达广场通风空调安装工程由中国建筑一局(集团)有限公司子公司中建一局集团安装工程有限公司(下称安装公司)承揽机电设备专业分包,北京京豫建筑有限公司(下称京豫公司)承揽空调水系统、空调风系统的劳务分包。
中建一局转包给安装公司的合同价款为28358335.72元,安装公司转包给京豫公司的合同价款为10619313.00元。
据知情人称,安装公司扣除22%的合同价款后转包给京豫公司,京豫公司在剩余价款中扣除21.5%后再次转包给郭常云和王晓杰等几个农民工队伍。
知情人告诉媒体,京豫公司只是走了个过场,并未参与施工,农民工队伍由安装公司驻项目代表直接指挥。安装公司未支出材料费,所有材料费(包括主材)安装公司均要求农民工队伍垫付。截至2018年6月17日,农民工所垫付工程款共计826005.31元,其中材料费共计241361元,其余为人工、机具、日杂、临措等费用。
相关合同显示,仅空调风系统,安装公司明确要求农民工垫付工程款项共计300万元。
偷工减料:要求农民工使用下差料
知情人表示,安装公司代表要求农民工偷工减料,这些建材都是未经监理检验便偷偷进场。
知情人向媒体提供了一套空调风系统管道偷工减料的清单,媒体梳理后获悉,至少有上百处风管使用的铁板厚度不达标,1.2mm铁板用1.0mm的铁板代替,此外还存在大量0.75mm代替1.0mm、0.6mm代替0.75mm铁板的现象。涵盖的管道包括孩子王、早教、运动集合、...










